近期热点

前沿探索 | 我校科研团队在常温常压条件下甲烷部分氧化(POM)领域取得创新性研究成果

发布时间:2025-09-28发布部门:功能材料研究中心

近日,东华大学先进纤维材料全国重点实验室、功能材料研究中心张国军研究员(世界陶瓷科学院院士)团队联合中国科学院上海硅酸盐研究所王文中研究员团队,在常温常压条件下甲烷部分氧化(POM)领域取得创新性研究成果。该研究通过将机械搅拌与低频超声场结合,开发了一种无催化剂POM体系。在常温常压条件(298 K,PCH4=0.1 bar,PO2=0.1 bar,PN2=0.8 bar)下,实现了可观的C1化学品产率(129.26 μmol h-1)和甲烷转化率(22%)。机理研究表明,机械搅拌的引入降低了空化气泡的形成阈值,抑制了气泡聚集,并提高了超声声场振幅。增强的超声空化效应促进了POM过程中甲烷C-H键的断裂,并增加了氧气的反应参与度。该策略为甲烷催化氧化提供了一种无催化剂转化途径,并为天然气高效利用提供了新思路。研究人员预期这种基于超声空化的无催化剂策略未来可适用于更多能源转换模型。

该成果以题为“Catalyst-free partial oxidation of methane under ambient conditions boosted by mechanical stirring-enhanced ultrasonic cavitation”的研究论文,于2025年8月13日在线发表于国际期刊《自然·通讯》(Nature Communications 2025, 16, 7506.)。论文第一作者为东华大学材料科学与工程学院在读博士生潘映佟,共同通讯作者为张国军研究员与王文中研究员。

图1 不同条件下POM的产物产率以及CH4转化率

图1 系统地展示了不同反应条件下POM产物的产率及相应CH4转化率,确定了最佳的反应条件:298 K,PCH4=0.1 bar,PO2=0.1 bar,PN2=0.8 bar,超声源:频率=40 kHz,功率密度=3.6 W cm−3,搅拌速率=600 rpm。

图2 不同截面和搅拌速度下的声场分布

图2 利用有限元模拟了同搅拌速度(0 rpm,300 rpm,600 rpm)下,位于驻波的波峰、波节和波谷处的声场分布。在600rpm下不同截面的声波振幅达到最大值,且声场分布更为均匀,从而突出了空化效应的增强并揭示了产率提升的原因。

图3 POM的机理研究

图3 利用EPR检测了反应过程中产生的自由基并依据18O2,D2O, H2O18等同位素追踪确定了生成的C1产物的来源。揭示了氧气的参与对于POM的重要性。

 

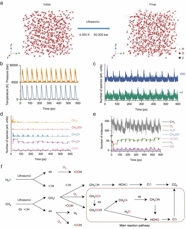
图4 POM过程的分子动力学模拟以及反应路径探究 

图4 通过分子动力学模拟结合反应机理揭示了环境条件下,无催化剂甲烷部分氧化的反应途径。主要反应途径是通过CH3OOH的形成以及进一步分解反应形成CH3OH,HCHO和CO等C1产物。

总之,与传统高温催化、能耗高的甲烷转化不同,该研究把机械搅拌与低频超声空化巧妙叠加,在常温常压、无催化剂的条件下,把甲烷部分氧化成甲醇、甲醛等C1化学品,为甲烷的高附加值转化提供了可持续途径。项目由国家自然科学基金资助(No. 52032001, 51972325, 52172256, 52372248)。

论文链接:https://www.nature.com/articles/s41467-025-62924-2


视频: 摄影: 撰写: 信息员:任振夏 编辑:王金辉