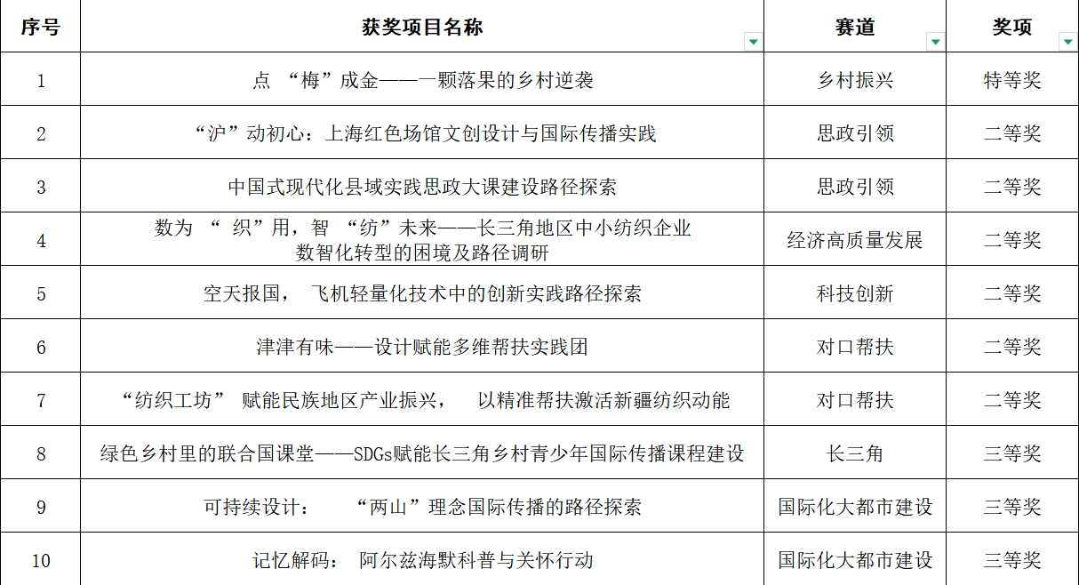
近日,2025年“知行杯”上海市大学生社会实践大赛落下帷幕,我校共10个项目入围参赛,斩获特等奖1项、二等奖6项、三等奖3项,蝉联“优胜杯”。本届大赛设置思政引领、经济高质量发展、科技创新、乡村振兴、对口帮扶、劳动教育、长三角、国际化大都市建设和传统文化等九个赛道,来自63所高校的495个项目进入市级复赛,140个项目进入市级决赛。


(我校获奖情况)
服装与艺术设计学院项目“点‘梅’成金——一颗落果的乡村逆袭”获特等奖。该项目聚焦乡村振兴,直面浙江仙居杨梅产业发展痛点与非遗扎染技艺传承难题,创新将废弃杨梅落果转化为天然植物染料,构建“农业废弃物—非遗资源—文创产品—乡村增收”的绿色循环发展模式。项目通过技术突破,实现染液冷冻保鲜周期达6个月以上,年处理落果超300吨;开发扎染服饰、珐琅饰品等七大系列产品,累计销售额超80万元;联合地方政府建成非遗工坊,带动百余名村民就业,帮助20户农户实现人均月增收2万元,形成“政企校农”四方协同的乡村振兴可持续样本。

(“点‘梅’成金”项目设计的杨梅系列产品)
学校有6个项目获得二等奖。其中,服装与艺术设计学院“‘沪’动初心:上海红色文化资源国际传播设计实践”项目,推动红色文化年轻化、国际化表达;马克思主义学院、校团委“中国式现代化县域实践思政大课建设路径探索”项目,构建“理论萃取—实践转化—价值传导”的县域思政育人新范式;旭日工商管理学院“数为‘织’用,智‘纺’未来——长三角地区中小纺织企业数智化转型的困境及路径调研”项目,助力中小纺织企业数智化转型;机械工程学院“空天报国,飞机轻量化技术中的创新实践路径探索”项目,融合国情教育、专业实践与价值引领;机械工程学院“津津有味,设计赋能多维帮扶实践团”项目,以设计赋能盐津经济社会发展;纺织学院“‘纺织工坊’赋能民族地区产业振兴:以精准帮扶激活新疆纺织动能”项目,助推新疆纺织业绿色智能化转型。

(师生实践团与企业开展座谈交流)

(师生实践团深入新疆社区推广普通话)

(师生实践团在田间地头学习调研)

(师生实践团前往红色场馆学习调研)
此外,上海国际时尚创意学院和人文学院联合开展的中外师生暑期项目“可持续设计:‘两山’理念国际传播的路径探索”项目、外语学院“绿色乡村里的联合国课堂——SDGs赋能长三角乡村青少年国际传播课程建设”项目、生物与医学工程学院“记忆解码:阿尔兹海默症科普与关怀行动”项目获三等奖。
据了解,为落实立德树人根本任务,聚焦实践育人大课堂建设,今年,校团委协同相关部门、各学院以“经纬天下 锦绣中国”为主题,系统构建涵盖高质量发展等18个实践育人社会“大课堂”体系,共组织293支团队项目、274支个人项目,近3000名师生参与,实践地覆盖全国27个省、自治区、直辖市并拓展至海外,不断深化“贯通式”实践育人体系建设,受到中央电视台、中国青年报等主流媒体报道。我校社会实践工作经验《真题真答 真问真做 打造新时代社会实践新形态》获《中国共青团》杂志专题报道,并被团中央基层建设部“团建头条”推介,为新时代高校实践育人工作提供了具有借鉴意义的“东华方案”。
视频: 摄影:各实践团提供 撰写:俞珂颖、秦睿遥、董晓光 信息员:李华清 编辑:吴娅琳